10月29日至11月2日,由共青团中央、教育部、人力资源社会保障部、中国科协、全国学联、陕西省人民政府联合主办的第十四届“挑战杯”秦创原中国大学生创业计划竞赛在西安交通大学举办。共青团中央书记处第一书记阿东出席闭幕式并致辞。太阳成集团122ccvip参赛团队表现优异,获得主体赛银奖1项。
本届赛事以“青春为中国式现代化挺膺担当”为主题,共吸引来自2700余所高校的300多万名学生参与,累计提交39万余个创新创业项目。经过校级初赛、省级复赛,共有来自412所国内高校,14所国际高校的839个项目进入全国决赛终评。
一直以来,学院高度重视“挑战杯”等大学生创新创业竞赛,坚持“以赛促学”“以赛促研”“以赛促创”,将“挑战杯”系列竞赛作为提升学生科学素养、科研水平和创新创业能力的重要载体,积极营造科技创新与创业文化氛围,致力全面提高人才培养质量。本次竞赛自2023年11月份启动以来,学院主动对接校团委、创新创业学院,整合创新创业教育资源,积极开展项目挖掘、赛事解读、项目打磨等,不断凝练提升项目创新性和内涵质量,为竞赛优异成绩的取得奠定了坚实基础。下一步,学院将继续以“挑战杯”竞赛为引擎,做好赛事的“后半篇文章”,持续营造学生参与科技创新的浓厚氛围,引领青年创新人才培养浪潮,全面提高提升人才自主培养,让“挑战杯”赋能青年,为奋力谱写中国式现代化广西篇章贡献青春力量。

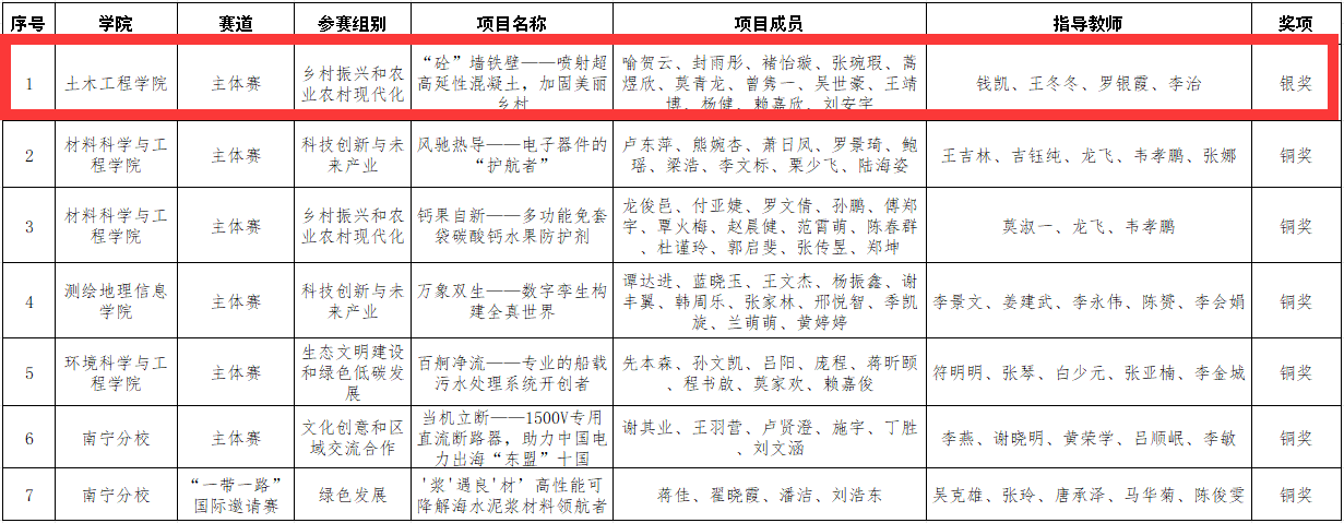
获奖情况

团队合影
(一审:张绪婷;二审:刘浏;三审:徐时)